سایت علمی و آموزشی علی ثاقب موفق - مطالب فناوری اطلاعات و ارتباطات
- توضیحات
- دسته: فناوری اطلاعات و امنیت شبکه
- بازدید: 276
سایت علمی و آموزشی دکتر علی ثاقب موفق - مطالب فناوری اطلاعات و ارتباطات
- توضیحات
- دسته: فناوری اطلاعات و امنیت شبکه
- بازدید: 701
واژگان زبان تخصصی رایانه "دانشجویان و دوستان عزیز، فقط به چیزهای خوب و انرژی بخش فکر کنید. "
واژگان زبان تخصصی امنیت اطلاعات "اخبار منفی را حتی الامکان دنبال نکنید. نگذارید فکرهای منفی شما را احاطه کند."
شمای کلی از کسب و کار الکترونیک: 1 ، 2 ، 3 ، 4
--------------------------
شمای کلی از آموزش الکترونیک: 1 ، 2 ، 3 ، 4 5 ، 6 ، 7
کاربرد فناوری اطلاعات در تحقیقات اجتماعی "همچون کوه ها و دریا، بزرگتر از ناراحتی ها و نازیبایی های درون خود باشید تا عظمت پیدا کنید"
کاربرد فناوری اطلاعات و ارتباطات "قوی باشید و محکم"
وبلاگ نویسی و شبکه های اجتماعی
تمرین های عملی کار با سیستم عامل ویندوز
نرم افزارهای کاربردی در فعالیت های فرهنگی
- توضیحات
- دسته: فناوری اطلاعات و امنیت شبکه
- بازدید: 2545
مدیریت و برنامه ریزی استراتژیک
تکنیک های پیش بینی زیرساخت های مخابراتی
ماهواره اینترنتی استارلینک StarLink Direct To Cell
شماتیک مختصری از برنامه ریزی استراتژیک:
-----------------------------
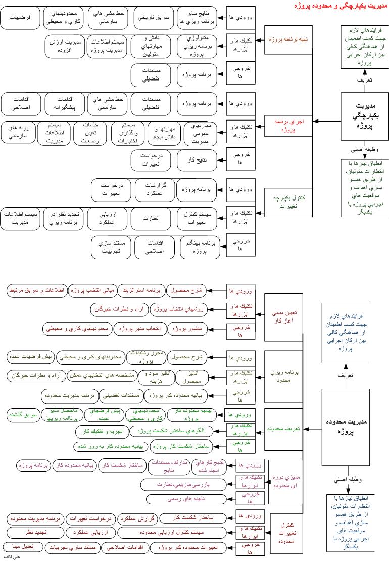
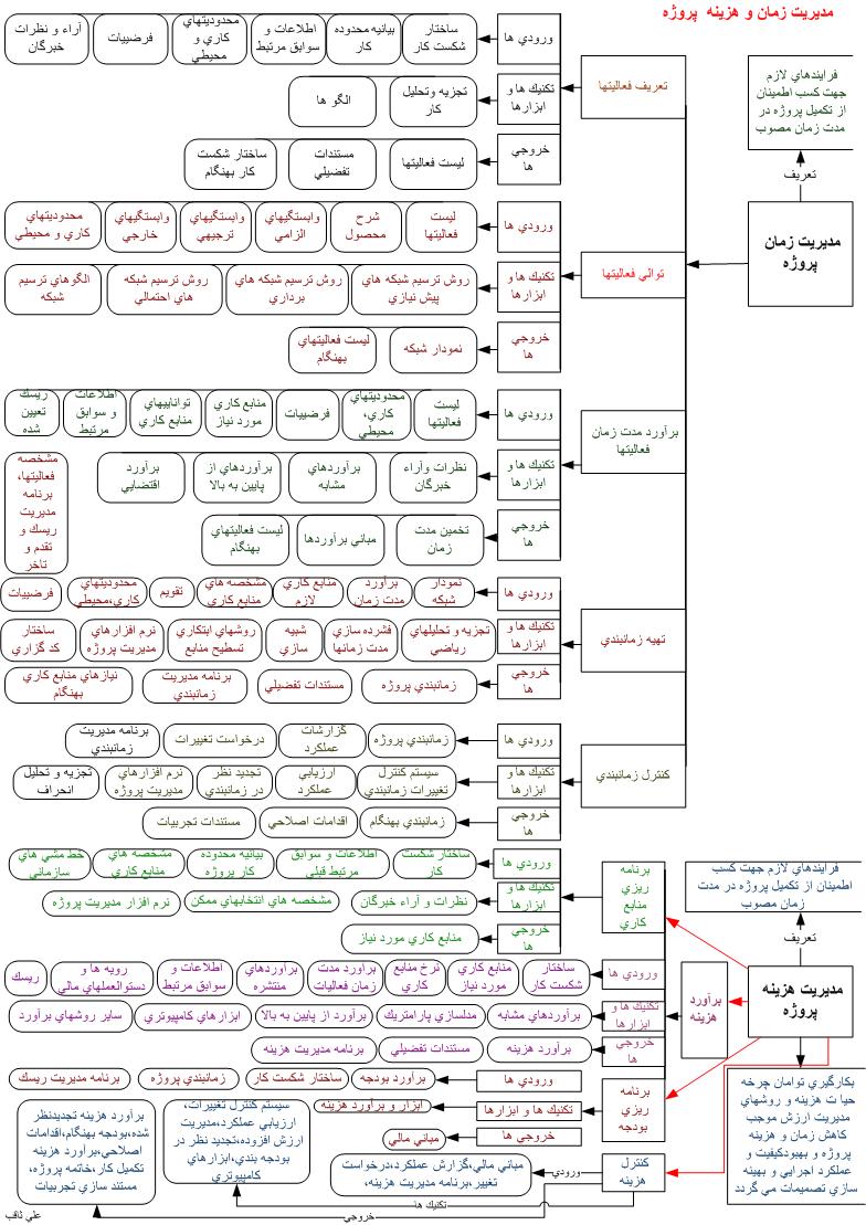
شماتیک مختصری از مدیریت پروژه:
آئین نامه نگارش و تدوین پایان نامه کارشناسی
نمونه طرح تحقیق پایان نامه کارشناسی ارشد
جزوء ویرایش تصویر (فتوشاپ Photoshop)
جزوء تصویر سازی ( کورل دراو CorelDRAW )
لینک منابع ویدئویی ( ویرایش تصویر 1 و ویرایش تصویر 2 )
لینک منابع ویدئویی (تصویرسازی)

- توضیحات
- دسته: فناوری اطلاعات و امنیت شبکه
- بازدید: 486
مدیریت ابزار و اطلاعات سازمانی - فناوری اطلاعات در سازمانها
مبانی رایانه - تمرین عملی کار با سیستم عامل ویندوز
مبانی فناوری اطلاعات - کار عملی 1 - کار عملی 2
صفحه1 از2